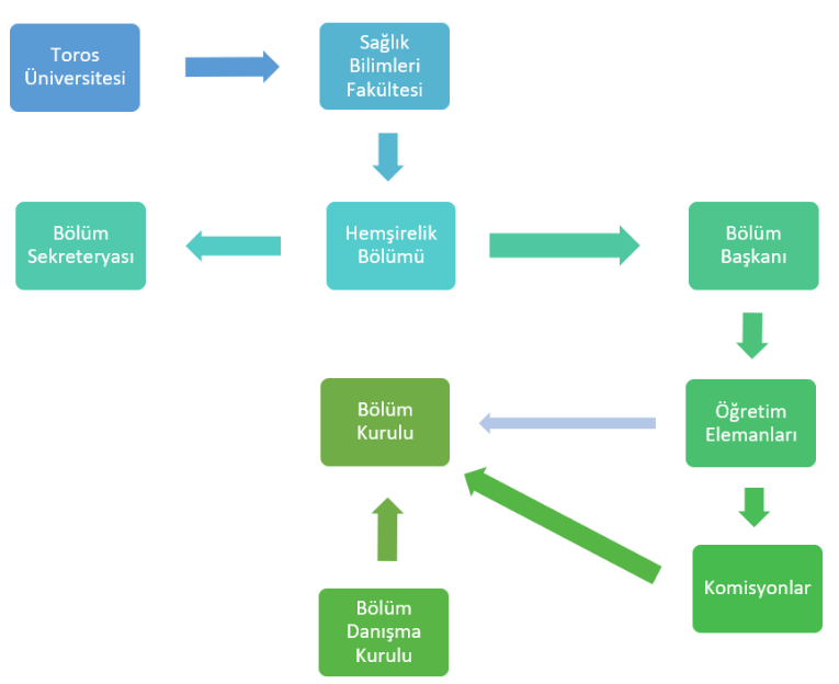
ORGANİZASYON VE KARAR ALMA SÜRECİ
Hemşirelik Bölümünün Üniversite ve bağlı olduğu Fakülte ile ilişkili organizasyon şeması aşağıda verilmiştir.
Hemşirelik Bölümü Organizasyon Şeması

Bölüm ve Bölüm Başkanı: Bölümün tüzel kişiliği Bölüm Başkanlığı nezdinde Bölüm Başkanı tarafından temsil edilmektedir. Bölüm Başkanın görevleri 2454 sayılı kanunun ilgili maddesinde “Bölüm başkanı, bölümün her düzeydeki eğitim-öğretim ve araştırmalarından ve bölümle ilgili her türlü faaliyetin düzenli ve verimli olarak yürütülmesinden, kaynakların etkili bir biçimde kullanılmasını sağlamaktan sorumludur. Bölüm başkanı, fakülte veya yüksekokul kuruluna katılır ve bölümü temsil eder. Bölümde görevli öğretim elemanlarının görevlerini yapmaları bölüm başkanı tarafından izlenir ve denetlenir” şeklinde belirtilmiştir.
Bölüm kurulu: aynı yönetmeliğin ilgili maddesine göre “Bölüm Kurulu; tek anabilim veya anasanat dalı bulunan bölümlerde bölüm başkanının başkanlığında o bölümdeki tüm öğretim üyeleri ile öğretimgörevlileri ve okutmanlardan, birden fazla anabilim veya anasanat dalı bulunan bölümlerde ise bölüm başkan yardımcıları ile anabilim veya anasanat dalı başkanlığından oluşur ve bölüm başkanının tespit edeceği gündemdeki konuları konuşmak üzere eğitim-öğretim yılı süresince ayda en az bir defa toplanır. Bölüm kurulu, bölüm ile varsa bölüme bağlı anabilim veya anasanat dallarının eğitim-öğretim uygulama ve araştırma faaliyetlerinin programlarının, araç, gereç ve fiziksel imkanlarından en etkin biçimde yararlanmak için gerekli planların ve işbirliği esaslarının hazırlanması hususunda görüş bildirir. Bölüm kurulunun bu konularda hazırlayacağı öneriler, bölüm başkanının onayından sonra uygulanır” şeklinde ifade edilmektedir.